“山寨”小游戏如何做到月收入流水过亿?
by: 拾贝 2018-08-06
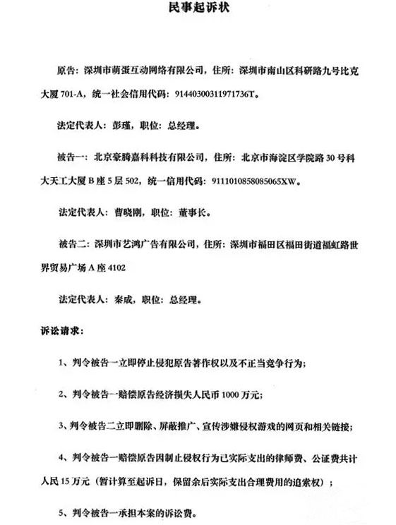
有人说微信聊天潜规则是:群聊死于小游戏,绝交始于呵呵。跳一跳、欢乐球球、海盗来了......小游戏正在侵占你的时间,拉远你和朋友之间的距离,不仅如此,你玩的还可能是个假游戏。 不知道从什么时候起,微信画风就变成了微信小游戏的分享圈,各种小游戏链接。根据2018年7月微信小程序TOP100榜单显示,前10名中有一半都是微信小游戏,统计发现已发布的小游戏累计超过 2000 款。 小游戏最大的问题不是烦人而是山寨,很多小游戏都存在山寨嫌疑,比如引爆小游戏风口的“跳一跳”,这款游戏和国外一款名为“欢乐跳瓶”的游戏,基本上没什么区别,给人的感觉就是同一个游戏,不同的模式,“欢乐跳瓶”是育碧旗下的作品,早在“跳一跳”出现之前就风靡国外市场。 育碧发现后,也感慨“原创的版本比较难”。 但一个星期以后就产生了戏剧性的变化——微信与育碧达成合作,事件平息。 再比如最近很火的“海盗来了”,据说1个月的收入流水就高达1亿元!而且跟“猪来了”连玩法、界面设计都一模一样,通过转盘获得奖励。“猪来了”叫富豪,而“海盗来了”叫土豪,通过攻击获得奖励,“猪来了”是飞船,而“海盗来了”变成了岛屿,于是,“猪来了”的开发商深圳萌蛋互动网络有限公司将“海盗来了”得开发商豪腾嘉科告上了法庭。所以到底是“猪”先来还是“海盗”先来呢? 《猪来了》早在2015年12月10就已经上线,并依法取得了著作权版权登记;《海盗来了》最早发布则可以追溯到2016年10月左右,晚于《猪来了》10个月时间。 根据民事起诉状,萌蛋互动请求法院判定豪腾嘉科立即停止侵犯原告著作权以及不正当竞争行为,删除、屏蔽推广、宣传涉嫌侵权游戏的网页和相关链接,并赔偿经济损失1000万元。 图片来源游戏观察 同时值得注意的是,《猪来了》曾在2016年6月成为中国台湾地区的Top10畅销游戏,但当时就已经有业内人士表示,《猪来了》玩法原型是以色列游戏公司Jelly Button Games出品的《Pirate Kings》,后者同样曾风靡全球,在Facebook、安卓、iOS等平台拥有超过7000万用户。 今年6月,微信已完成对名称保护的升级。据官方数据,微信累计处理名称混淆小游戏100 余款,恶意侵权小游戏200 余款。对于接到权利人投诉的线上小游戏,经判定构成侵权则已按侵权程度要求其限时整改或下架处理。 此外,微信上线了小程序小游戏内容侵权保护机制,合法权益包括名称、头像、商标被冒用,名誉、商誉、隐私、肖像、版权被侵犯等,侵权的权利人可以通过公众平台侵权投诉流程提交投诉,微信表示会在7个工作日内处理完毕。 在7月初,微信团队发表声明称“团队一直在针对侵权行为进行打击处理,明确侵权他人合法权益的小游戏,会根据规则进行严厉打击。并正式发布小游戏原创保护措施,包括建立名称保护库,对知名游戏IP名称提前保护,避免恶意抢注及混淆;提供侵权投诉入口;通过技术比对发现处理恶意侵权行为;建立黑名单等。” 小游戏生态的发展现阶段的问题是,面对第一口红利的开发者和对游戏规则并不熟悉的微信之间的较量。在这之下,微信后续如何提高对侵权盗版的反应机制,如何判别侵权产品,对渠道行业都有着很重要的影响,也会是小游戏生态环境的净化之举。而面对现在已经被网友挖出来的这些小游戏以及公开课上的标杆,小游戏又将如何处理,都是值得思考的。 ↓↓ 游戏著作权是对游戏本身的有效保护,由于游戏软件是由源代码组成,易被复制,游戏软件如果没有进行著作权登记,就很难区分它的所有者。 软件著作权可以有效的保护游戏开发者的权益,想要企业长久发展,不仅需要企业在真正了解玩家需求的基础上创新,更应该提高知识产权保护意识,才能掌握核心竞争力。


图片来源哔哔


每天精选最多3条知识产权干货,直击您的 事业需求,伴您成长,就是这么干。
微信扫一扫即可关注,或搜索微信号:
sebe2015
服务号
微信扫一扫即可关注,或搜索微信号:
IPSEBE