第九届中国专利年会攻略!内附会场地图、议程时间表
by: 拾贝 2018-08-30
“专利,助推对外开放”
拾贝与您相约CPAC
2018年第九届中国专利年会
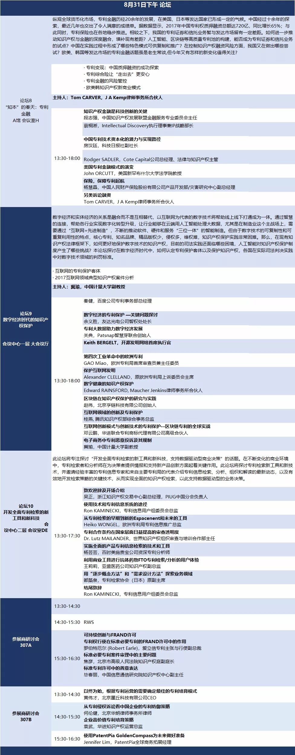
专利人期待的盛会,第九届中国专利年会将于2018年8月30日至31日在北京亦创国际会展中心举办。中国专利年会将汇聚最权威的思想领袖,关注最热点的事件,进行最深度的解读。CPAC致力于为参会人搭建交流学习、分享互动的重要平台,是每位专利从业人员不容错过的盛会。 第九届专利年会围绕“专利,助推对外开放”这一主题,着力于更好地服务国家创新驱动发展和高水平对外开放,建立统一开放竞争有序的现代化市场体系,营造稳定公开透明、可预期的营商环境,推进知识产权强国建设不断取得新进展,为产业提供有力支撑,促进专利行业各领域的国际交流与合作。本届年会将邀请国内外知识产权政府机构、企业知识产权部门、知识产权服务机构、高校以及研究机构代表参会并发表专题演讲。 与本届专利年会“专利,助推对外开放”的主题相呼应,作为中国反侵权假冒创新战略联盟的理事长单位,杭州拾贝知识产权服务有限公司从保护切入,与美国、英国、欧盟、日本、韩国及“一带一路”国家知识产权官方部门及驻华使馆、相关国际贸易商协会组织建立了合作或工作关系。此外,拾贝一直致力于运用互联网、大数据、人工智能、区块链技术及互联网公证应用,赋能革新传统知识产权行业,通过确权、维权、监测、托管、交易、交易、金融打造国际化知识产权服务生态圈。 回顾去年第八届中国专利年会,共吸引到8000余名代表参会、80余家国内外知识产权服务机构前来参展,99位政府和国际组织官员、产业界领袖、行业专家围绕行业热点话题发表精彩演讲。如此盛况更是让人期待今年的专利年会将会有怎样的亮点呢? 此次参会,拾贝准备了丰富的内容与各位知产人分享,我们诚挚邀请您前来79号展位交流。感谢一路以来您的鼎力支持与陪伴,期待在北京与您相会。 现将场馆平面图与两日会议流程附上,供大家查阅:








每天精选最多3条知识产权干货,直击您的 事业需求,伴您成长,就是这么干。
微信扫一扫即可关注,或搜索微信号:
sebe2015
服务号
微信扫一扫即可关注,或搜索微信号:
IPSEBE